全国のトップドライバーたちが実力を競い合う「全国トラック・ドライバーコンテスト」。
第56回・55回・54回と過去の大会の学科競技問題を振り返ってきた中で、今回は第53回の学科競技で出題された内容(法規・構造機能・運転常識)を整理・解説していきます。
これから出場を目指す方はもちろん、日々の業務や社内教育の見直しにもつながる実践的な知識が詰まっています。
※解説の作成にあたっては、全ての解説が「〇〇法 第〇条」などの法的で正式な文面を基に作成できたわけではありません。
※自身インターネットで調べられる範囲内であり、公的な機関に解説をお願いをしたものではありません。あくまでも「個人用」として作成したものであり、公認・正式・公式的なものではありませんので、ご利用や閲覧は自己責任でお願いいたします。
※全日本トラック協会のHPはこちら
(会員の皆様へ → 安全対策 → 新着情報の一覧の中に、全国トラックドライバー・コンテスト関連のリンクがありました。)
実際の学科試験問題内容と解答はこちら
※全国トラックドライバー・コンテスト出場を目指す皆様へ|全日本トラック協会|
【第53回 トラック・ドライバーコンテスト解説】過去問題に学ぶ、プロとして押さえるべき知識
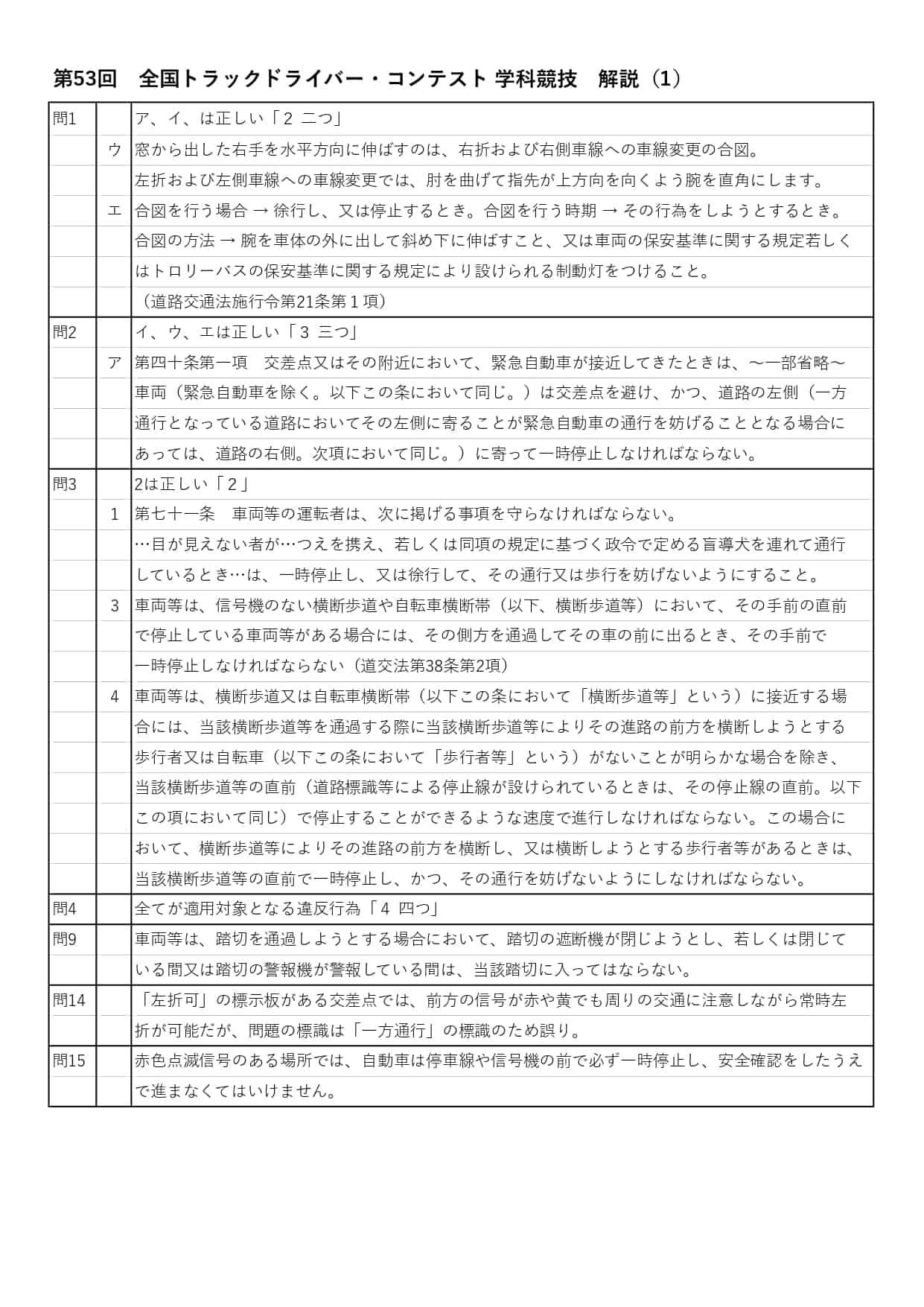
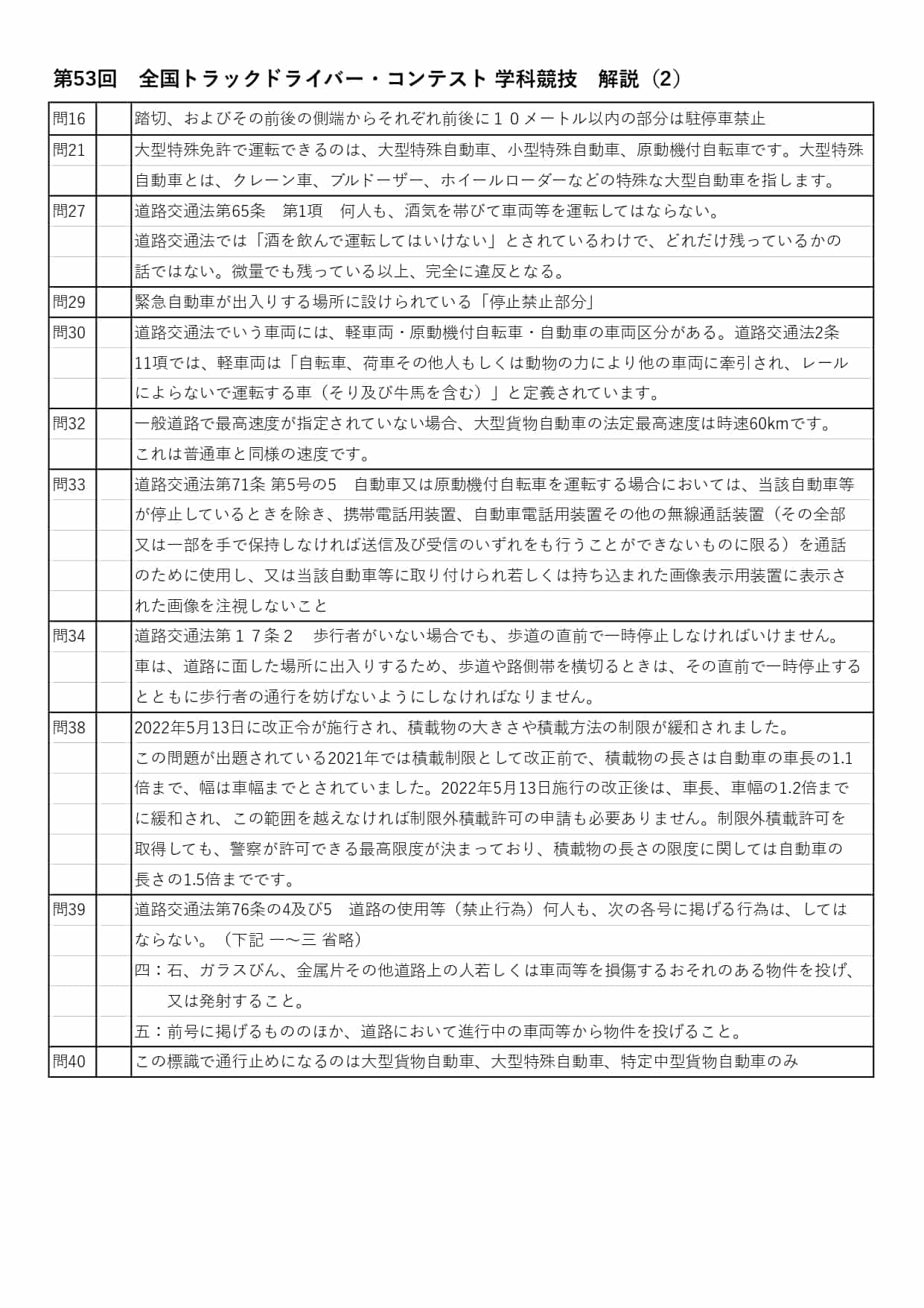
全国トラックドライバー・コンテストの学科競技では、法規(道路交通法)、構造機能(車両)、運転常識(プロドライバーとしての一般的認識事項等)など幅広い分野から出題されます。
第53回大会の出題された学科競技問題の全80問から、四肢択一問題についても〇✕問題についても「なぜその問題が誤りなのか」を解説いたします。(問題文が正しい問題に関しては解説いたしません)
学科問題(学科競技)解説 一覧




まとめ
今回、第53回の学科問題を解説することで、トラックドライバーとして必要とされる「基本の徹底(法規・構造機能・運転常識)」がいかに大切か、改めて実感しました。回を重ねるごとに似たような問題もありますが、やればやるほど新しい気付きや関連知識の習得など、為になることばかりです。
そして、今回新たに気が付いたことは、これ以上さかのぼって解説を作成すると、「“法改正前の問題”と出会うことが多くなりそうだ」ということです。(現に53回の解説を作成する中で出会っています)
それでも過去の大会を振り返ることで、今後の準備や学習の指針がより明確になると感じていることは変わりません。
これから全国トラック・ドライバーコンテストにチャレンジされる皆さんにとって、本記事が少しでも参考になれば嬉しいです。
引き続き、皆さんの安全と健闘を応援しています!


