全日本トラック協会が毎年開催している「全国トラック・ドライバーコンテスト」
この記事では、その「第54回大会」の学科競技に注目し、出題された問題をもとに内容を解説していきます。
コンテストの学科問題について調べていく中で、問題とその解答は見つけやすい一方で、内容を深く掘り下げた“解説”がまとまっている情報は皆無でした。そこで今回も、学習の一助となるよう、過去の問題の誤っている箇所を整理しながら、丁寧にまとめることにしました。
これからコンテストに挑戦される方や、指導・研修の資料として活用したい方にとって、有益な情報となれば幸いです。
※解説の作成にあたっては、全ての解説が「〇〇法 第〇条」などの法的で正式な文面を基に作成できたわけではありません。
※自身インターネットで調べられる範囲内であり、公的な機関に解説をお願いをしたものではありません。あくまでも「個人用」として作成したものであり、公認・正式・公式的なものではありませんので、ご利用や閲覧は自己責任でお願いいたします。
※全日本トラック協会のHPはこちら
(会員の皆様へ → 安全対策 → 新着情報の一覧の中に、全国トラックドライバー・コンテスト関連のリンクがありました。)
実際の学科試験問題内容と解答はこちら
※全国トラックドライバー・コンテスト出場を目指す皆様へ|全日本トラック協会|
【第54回 学科競技の振り返りと要点解説】全国トラック・ドライバーコンテスト
全国トラックドライバー・コンテストの学科競技では、法規(道路交通法)、構造機能(車両)、運転知識(プロドライバーとしての一般的認識事項等)など幅広い分野から出題されます。
第54回大会の出題された学科競技問題の全80問から、四肢択一問題についても〇✕問題についても「なぜその問題が誤りなのか」を解説いたします。(問題文が正しい問題に関しては解説いたしません)
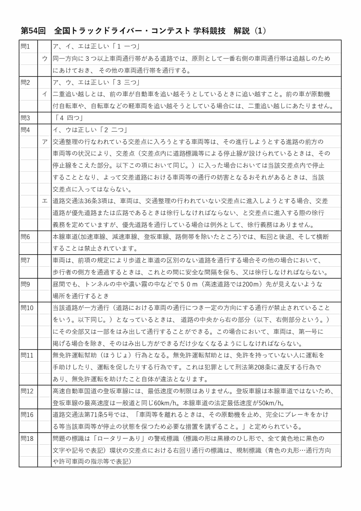
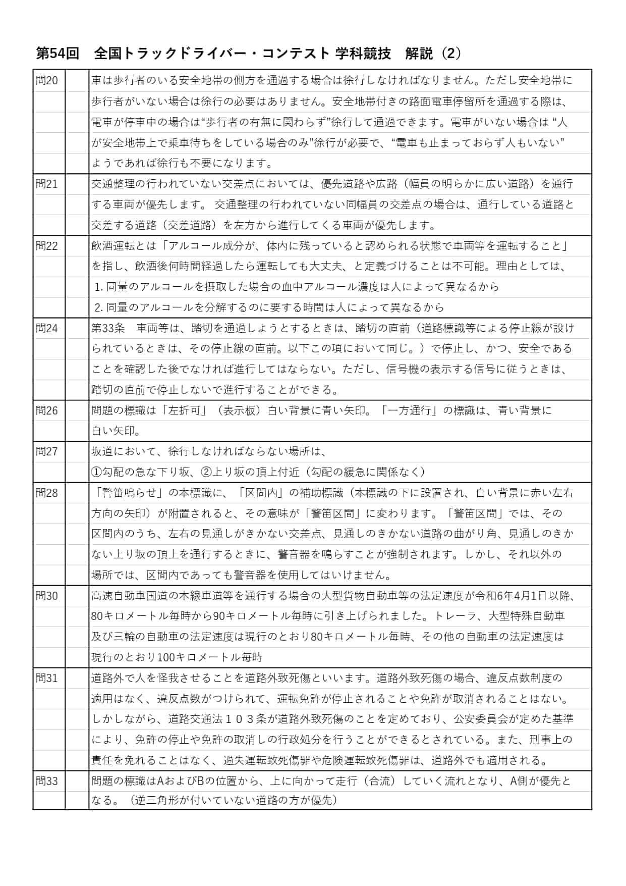
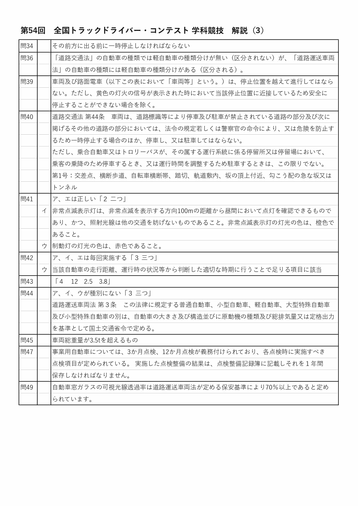
学科問題(学科競技)解説 一覧




※問56に“総排気量250 cm3を超える自動二輪車”とあります。
「バイクの排気量の単位ってccじゃないの?」と疑問に思うかもしれませんが、実はcc(シーシー)と立方センチメートル(cm³)は同じ体積を表す単位で、全く同じものです。ccはフランス語の「centimètre cube」の略で、英語では「cubic centimetre」と言い、どちらも「立方センチメートル」という意味になります。

まとめ
今回、第54回全国トラック・ドライバーコンテストの学科問題について解説をまとめるにあたり、過去の第55回・第56回の内容とも照らし合わせながら整理を行いました。
回をさかのぼるごとに、トラックに関する専門的な知識だけでなく、自動車全般における運転技術・法令・安全管理といった、ドライバーとしての総合的な理解が問われていることを強く感じます。
こうして3大会分の問題に向き合ってみると、コンテストの持つ意義や、業界全体が目指している安全・安心への姿勢がよりリアルに伝わってきました。全国規模で競われるこのコンテストの存在自体が、現場で働くドライバーの方々の誇りやプロ意識を支えているのだと実感しています。
今後、全国トラック・ドライバーコンテストへの参加を検討されている方や、社内教育・研修に活用したい方にとって、今回の情報が少しでもお役に立てば幸いです。
皆さんのチャレンジを、心より応援しています!


