全日本トラック協会が主催する「全国トラック・ドライバーコンテスト」が毎年開催されています。
この記事では、「第56回 全国トラック・ドライバーコンテスト」の学科競技について、問題内容をもとに独自の視点でポイント解説を行っていきます。
今回、ちょっとしたご縁から学科試験問題の分析と解説を依頼され、過去の情報も踏まえながら調査を重ねました。出題傾向や注目すべきポイントをまとめたものはあまり見かけなかったため、解答と照らし合わせながら独自に要点を整理しています。
※解説の作成にあたっては、全ての解説が「〇〇法 第〇条」などの法的で正式な文面を基に作成できたわけではありません。
※自身インターネットで調べられる範囲内であり、公的な機関に解説をお願いをしたものではありません。あくまでも「個人用」として作成したものであり、公認・正式・公式的なものではありませんので、ご利用や閲覧は自己責任でお願いいたします。
※全日本トラック協会のHPはこちら
(会員の皆様へ → 安全対策 → 新着情報の一覧の中に、全国トラックドライバー・コンテスト関連のリンクがありました。)
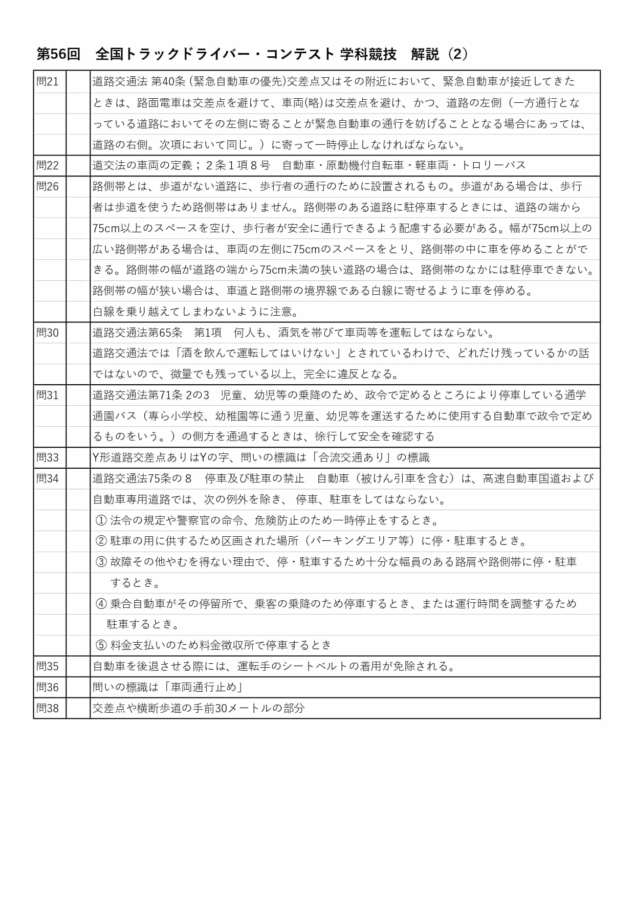
実際の学科試験問題内容と解答はこちら
※全国トラックドライバー・コンテスト出場を目指す皆様へ|全日本トラック協会|
【学科競技問題の要点解説】第56回 全国トラック・ドライバーコンテスト
全国トラックドライバー・コンテストの学科競技では、法規(道路交通法)、構造機能(車両)、運転知識(プロドライバーとしての一般的認識事項等)が問われます。
トラック運転に関わる法律・安全・点検・運行管理など、出題範囲が多岐にわたる「学科問題」にフォーカスし、初めてコンテストを目指す方や指導者の方にも役立つ内容を心がけました。
出題された学科競技問題の全80問の中から、四肢択一問題についても〇✕問題についても「なぜその問題が誤りなのか」を解説いたします。(問題文が正しい問題に関しては解説いたしません)
学科問題(学科競技)解説 一覧





まとめ
今回の解説をまとめるにあたり、かなりの時間をかけて情報を収集しました。
「トラック・ドライバーコンテスト」と聞くと、どうしてもトラックに関する専門的な内容が中心なのかと思いがちですが、実際には自動車運転に必要な基礎知識や安全管理、法令など、ドライバーとして欠かせない内容が多く含まれていて、非常に学びの多い経験となりました。
さらに、このような専門的かつ全国規模のコンテストが存在していることを知り、業界の奥深さやプロフェッショナルの世界に触れることができたのも、大きな発見でした。
これから次の大会に挑戦される方、また将来的に参加を検討している方にとって、本記事が少しでも参考になれば幸いです。
陰ながら、皆さんの健闘を心より応援しています!


